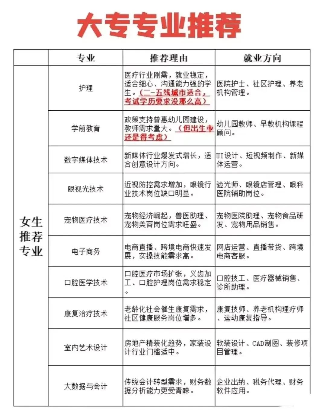
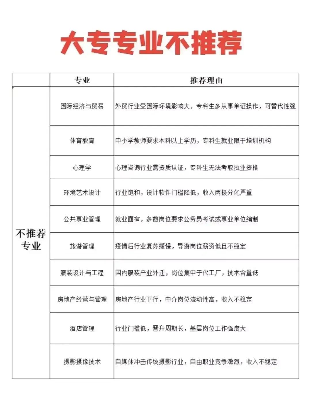
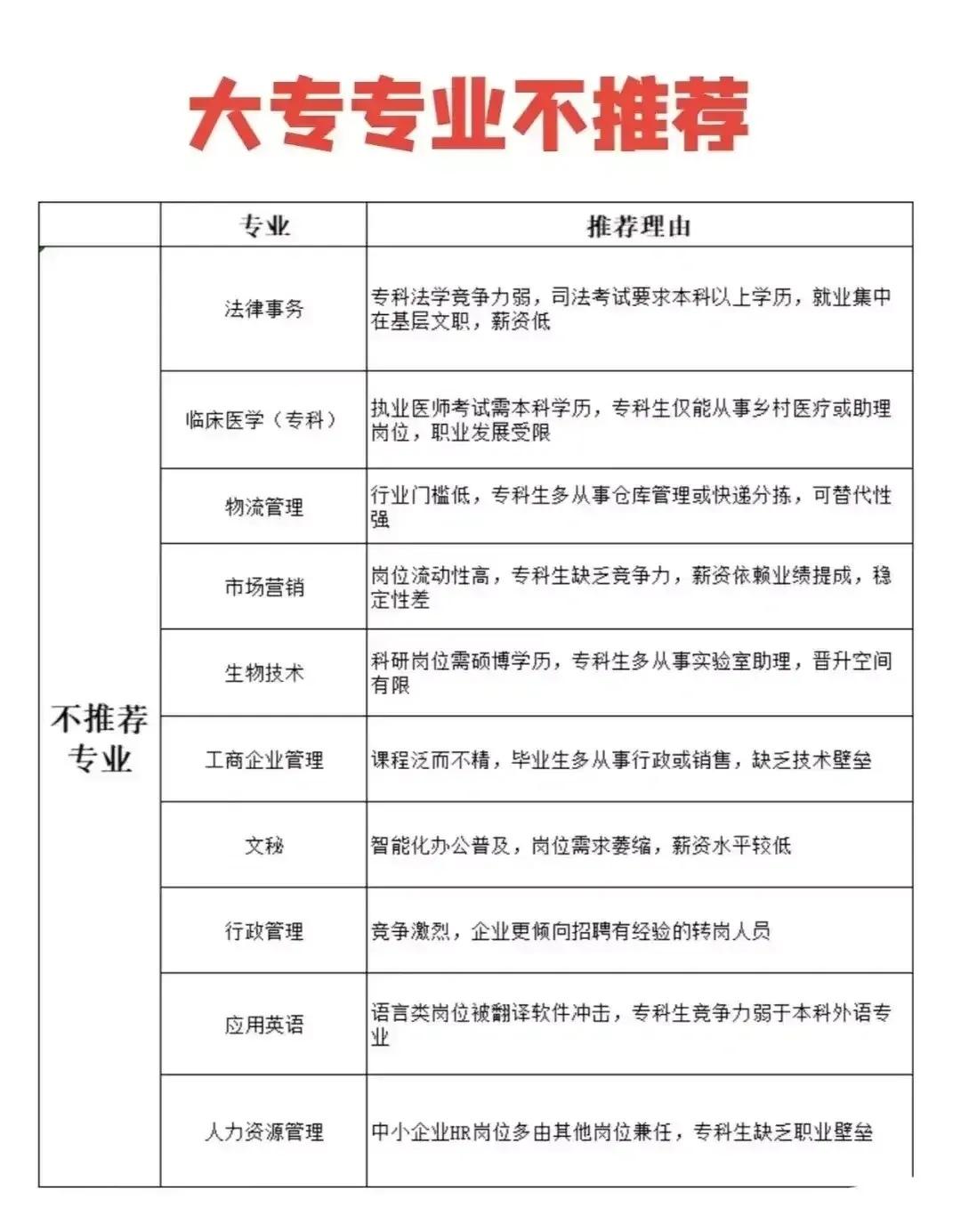
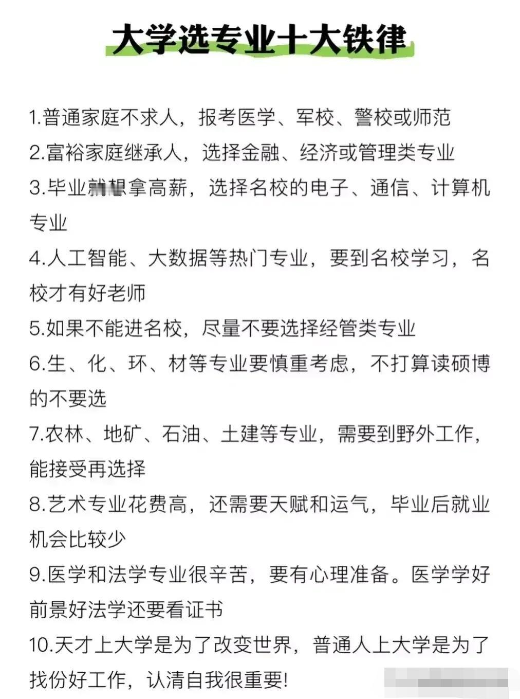
志愿填报别踩坑!9个专业坚决不让孩子碰。“男怕入错行,女怕嫁错郎!”高考志愿填报真的是三分考、七分报,选对专业少走十年弯路!这份登上头条热搜的专业避坑+报考指南,从避雷清单到精准推荐全覆盖,家长和考生赶紧码住! 这些专业坚决别碰!9个高失业“雷区”预警: - 红牌专业TOP3:法学(司法考试通过率仅13%)、工商管理(转行率67%)、绘画/音乐表演(失业率近50%); - 学科滞后专业:生物科学(实验室岗位供需比1:23)、历史学(教师岗竞争1:89)、心理学(95%毕业生不符从业资质); - 技术替代高危专业:英语(翻译岗需求降63%)、新闻学(传统媒体裁员27.5%)、会计学(基础岗减54%)。 不同需求精准选专业,男女适配更靠谱: - 理科女生优选:金融、口腔医学、师范、大数据、数字媒体技术; - 理科男生首选:计算机、电子信息、人工智能、新能源、电气类; - 铁饭碗专业:公安司法类、师范类、医护类、烟草、国家电网、央企国企相关专业。 大专生别盲目!推荐+避雷清单一目了然: ✅ 女生推荐:护理、学前教育、眼视光技术、宠物医疗技术; ✅ 男生推荐:新能源汽车技术、工业机器人、信息安全、大数据技术; ❌ 避坑预警:法律事务、市场营销、生物技术、工商企业管理、应用英语。 志愿填报10大铁律记牢:普通家庭优先医学/师范/军校,富裕家庭可选金融经济,不读研别碰生化环材,名校优先选热门工科,普通院校慎选经管类! 专业没有绝对好坏,关键是匹配自身兴趣、能力和家庭资源。比如英语+跨境电商、历史学+文物修复,冷门专业也能玩出新出路。你家孩子是理科还是文科?想冲热门还是求稳定?欢迎评论区留言交流。

















