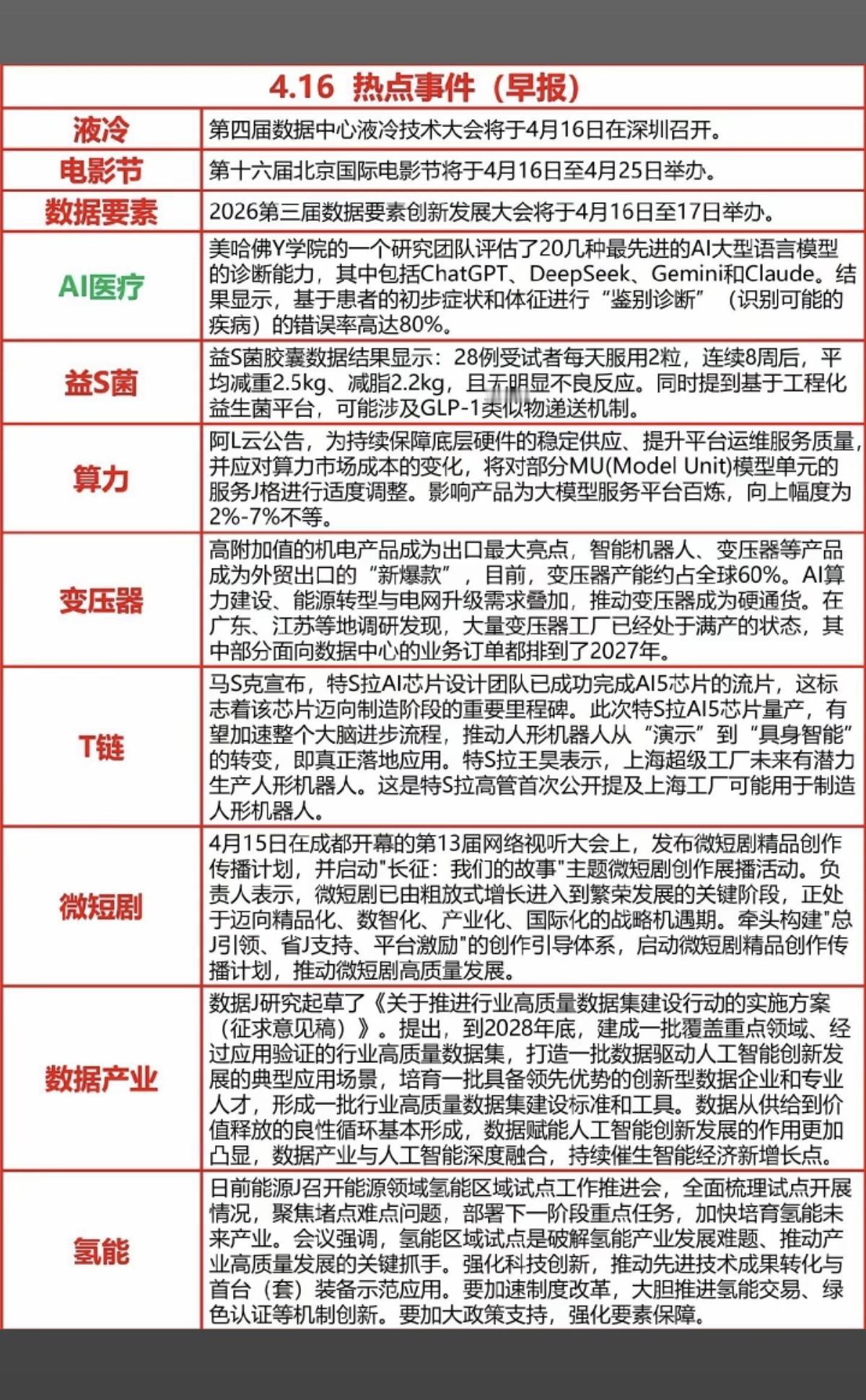
4.16周四财经热点信息参考! 1.液冷数据中心 2.算力租赁 3.固态变

金鸡牛鸣笙 2026-04-16 09:11:20

4.16周四 财经热点信息参考! 1.液冷数据中心 2.算力租赁 3.固态变压器 4.微短剧 5.氢能源

0 阅读:99
金鸡牛鸣笙

金鸡牛鸣笙

感谢大家的关注