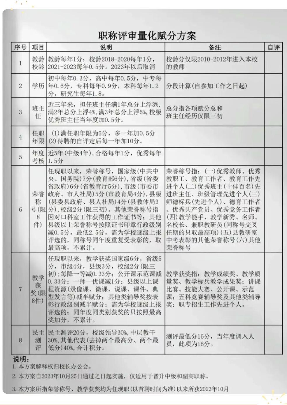
马上又要开始评职称了,把教师职称评审加分表分享给大家。现在就开始准备材料,省得到时时间紧,来不及找齐材料。跟学校办公室主任搞好关系来,让他们在办公系统找找之前自己指导学生获得的荣誉或者是奖项,说不定有意外的收获哦。教师副高评定 职称评定新政 教师副高评审 副高评审技巧 教师职称技巧 中级教师评审 职称评审推荐表



马上又要开始评职称了,把教师职称评审加分表分享给大家。现在就开始准备材料,省得到时时间紧,来不及找齐材料。跟学校办公室主任搞好关系来,让他们在办公系统找找之前自己指导学生获得的荣誉或者是奖项,说不定有意外的收获哦。教师副高评定 职称评定新政 教师副高评审 副高评审技巧 教师职称技巧 中级教师评审 职称评审推荐表



猜你喜欢
【2评论】【3点赞】
【6评论】【9点赞】
【51评论】【54点赞】
【1评论】【2点赞】
【39评论】【32点赞】
【3评论】【7点赞】
作者最新文章
热门分类
社会TOP
社会最新文章