压力再次给到董宇辉继章小蕙之后李若彤也发布声明道歉,并提出全额退款先行赔付给粉丝

万万深扒娱乐 2026-04-02 22:12:06

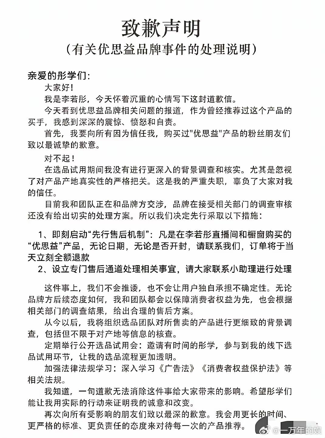
压力再次给到董宇辉继章小蕙之后李若彤也发布声明道歉,并提出全额退款先行赔付给粉丝。近日,央视新闻点名报道澳洲优思益,其实是被包装出来的假洋牌。注册色生产地址竟是澳洲一家汽修厂,品牌故事和进口资质全是造假。这款商品有很多明星带货,靠着国外进口,网红带货,加上护眼的功效,在电商平台销量暴涨。这里面与辉同行卖得是最多的,销量比谁都大。可现在已经有带货的明星道歉,准备赔付了,就他们还没正式表态,现在网友都等着董宇辉的一个态度。一直觉得与辉同行的选品最严格,他们也反复强调自己选品有多严谨、审核有多细致,结果还是栽在了这种假洋牌上,实在让人难以接受。

0 阅读:33
万万深扒娱乐

万万深扒娱乐

感谢大家的关注