从董宇辉到李若彤,再到伊能静,他们代言的同一款产品都翻车,消费者还能放心购买明星代言的产品吗?
一款名为优思益的保健品被爆虚假宣传,说好的澳洲原产地其实是一家汽车修理厂,产品其实是国内工厂加工的, 未取得国内保健食品“蓝帽子”认证,却长期宣传护眼功效,连品牌故事都是营销公司策划杜撰,所谓国际大奖也被指为花钱购买。
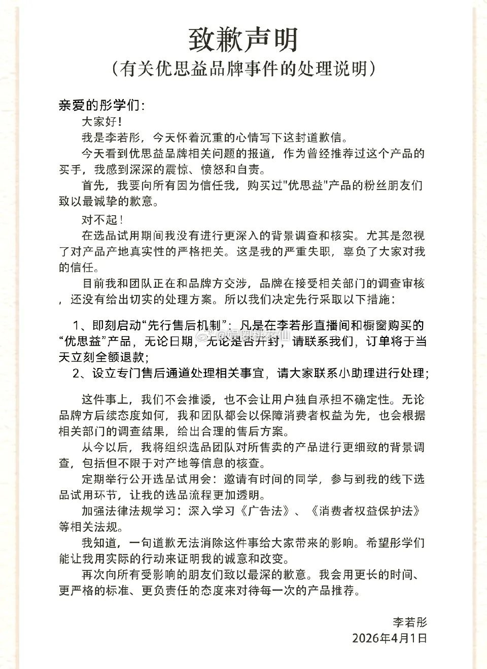
而且,董宇辉的与辉同行、李若彤、伊能静都曾经为该产品代言,与辉同行的销售额在1000万元以上。目前,两位女士已经道歉并承诺退款。


从董宇辉到李若彤,再到伊能静,他们代言的同一款产品都翻车,消费者还能放心购买明星代言的产品吗?
一款名为优思益的保健品被爆虚假宣传,说好的澳洲原产地其实是一家汽车修理厂,产品其实是国内工厂加工的, 未取得国内保健食品“蓝帽子”认证,却长期宣传护眼功效,连品牌故事都是营销公司策划杜撰,所谓国际大奖也被指为花钱购买。
而且,董宇辉的与辉同行、李若彤、伊能静都曾经为该产品代言,与辉同行的销售额在1000万元以上。目前,两位女士已经道歉并承诺退款。


作者最新文章
热门分类
娱乐TOP
娱乐最新文章