老涛资讯网
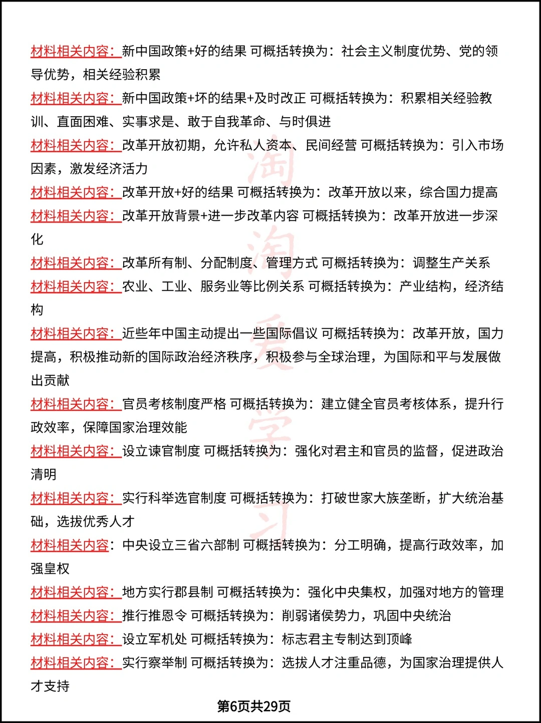
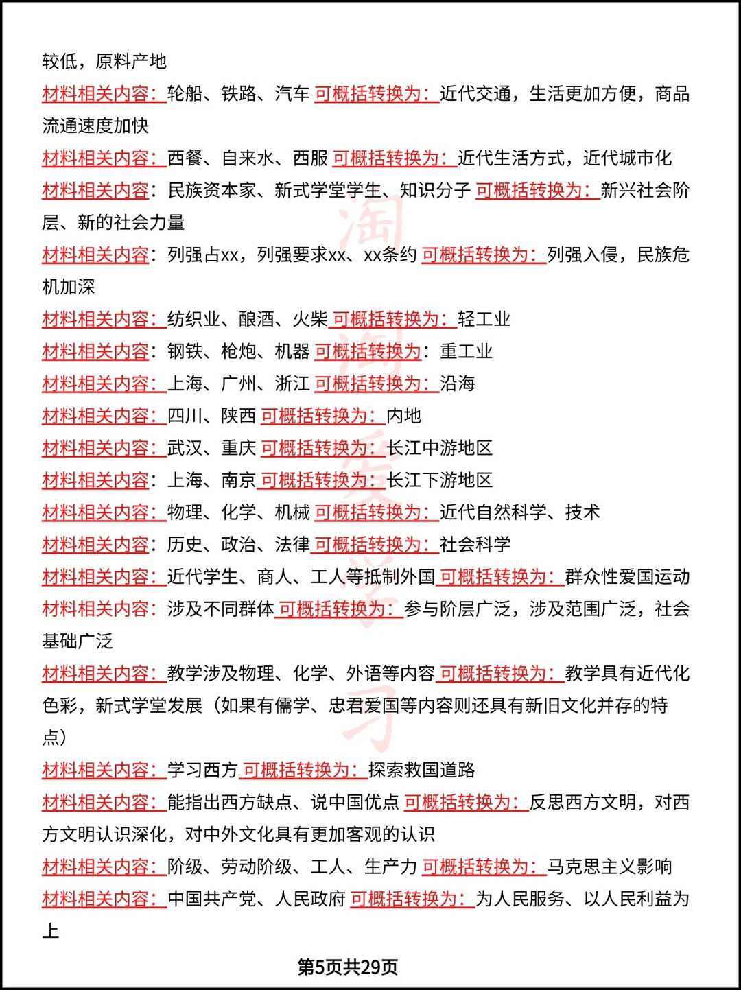
高考历史主观题文字概括转换汇总
淘淘爱学习聊生活
2026-03-13 16:02:42
复习资料 学霸笔记 高中 高考 高中资料 历史主观题 文字转换 高考二轮复习 高考历史 2026高考
0
阅读:0
淘淘爱学习聊生活
感谢大家的关注
作者最新文章
1
高中生物157条二级结论骗分术
2
高中生物157条二级结论骗分术
3
必修四《哲学与文化》主观题答题技巧与模板
4
选必一《当代国际政治与经济》核心考点!
5
选必1《当代国际政治与经济》答题模板
6
高中政治必修一、二、三、四常考主观题+答
7
高考政治必背知识汇编(必修+选必修大全)
8
<<中国特色社会主义>>核心知识与易混易错
9
高中政治主观题知识问答整理归纳!(必修1-4)
10
高考政治必修-《中国特色社会主义》答题模
热门分类
推荐
热榜
军事
NBA
体育
社会
明星八卦
娱乐
财经
科技
汽车
历史
国际
游戏
动漫
公益
搞笑
商业
互联网
数码
国际足球
房产
家居
时尚
科学探索
职场
育儿
股票
教育
影视
情感
热点
中国军情
武器
中国南海
中国足球
亚洲杯
科比
综合体育
CBA
投资
大咖秀
外汇
创业
风口
SUV
豪车
概念车
优惠
新能源
美国
欧洲
朝日韩
俄罗斯
孕期
街拍
婚姻
正能量