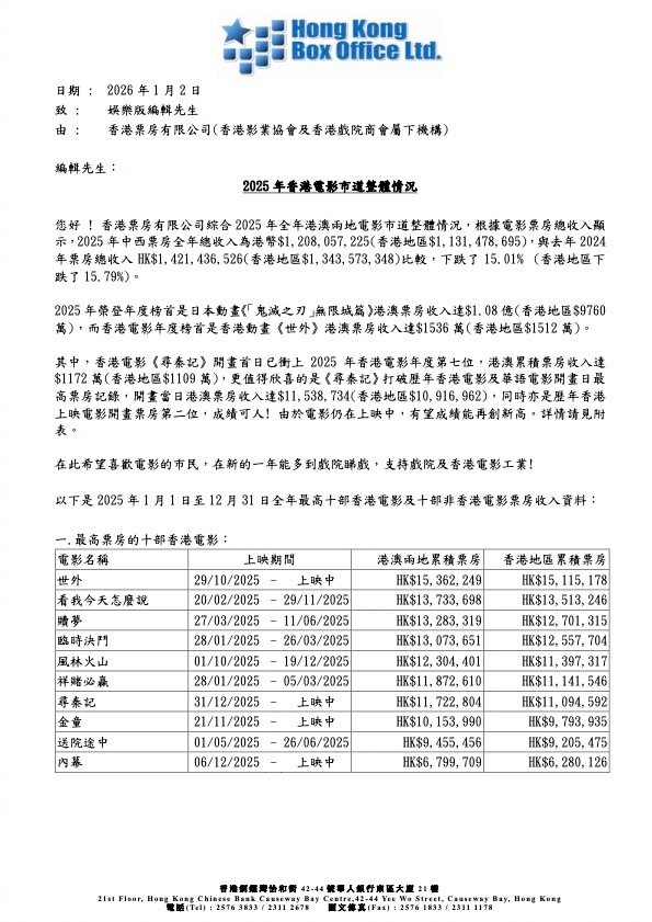
2025全年港澳电影票房 据香港票房有限公司数据,2025年中国港澳地区总票房为港币12.08亿(香港地区11.31亿),与去年总票房14.21亿(香港地区13.43亿)相比下跌了 15.01% (香港地区下跌了 15.79%)。2025 年香港电影票房冠军为香港动画《世外》,而年度票房总冠军则是《鬼灭之刃无限城篇》。电影《寻秦记》于12月31日香港上映,单日收益1,092万港币,刷新香港电影和华语电影开画日的最高票房记录,同时成为历年香港上映电影开画票房亚军。跨年电影愿


2025全年港澳电影票房 据香港票房有限公司数据,2025年中国港澳地区总票房为港币12.08亿(香港地区11.31亿),与去年总票房14.21亿(香港地区13.43亿)相比下跌了 15.01% (香港地区下跌了 15.79%)。2025 年香港电影票房冠军为香港动画《世外》,而年度票房总冠军则是《鬼灭之刃无限城篇》。电影《寻秦记》于12月31日香港上映,单日收益1,092万港币,刷新香港电影和华语电影开画日的最高票房记录,同时成为历年香港上映电影开画票房亚军。跨年电影愿


猜你喜欢
【1评论】【3点赞】
【2评论】【16点赞】
【581评论】【309点赞】
作者最新文章
热门分类
娱乐TOP
娱乐最新文章