老涛资讯网
鞠婧祎前助理发文怒斥丝芭,原来这么多内幕
伟懋评娱乐
2025-12-16 23:55:17
鞠婧祎前助理发文怒斥丝芭,原来这么多内幕
0
阅读:0
猜你喜欢
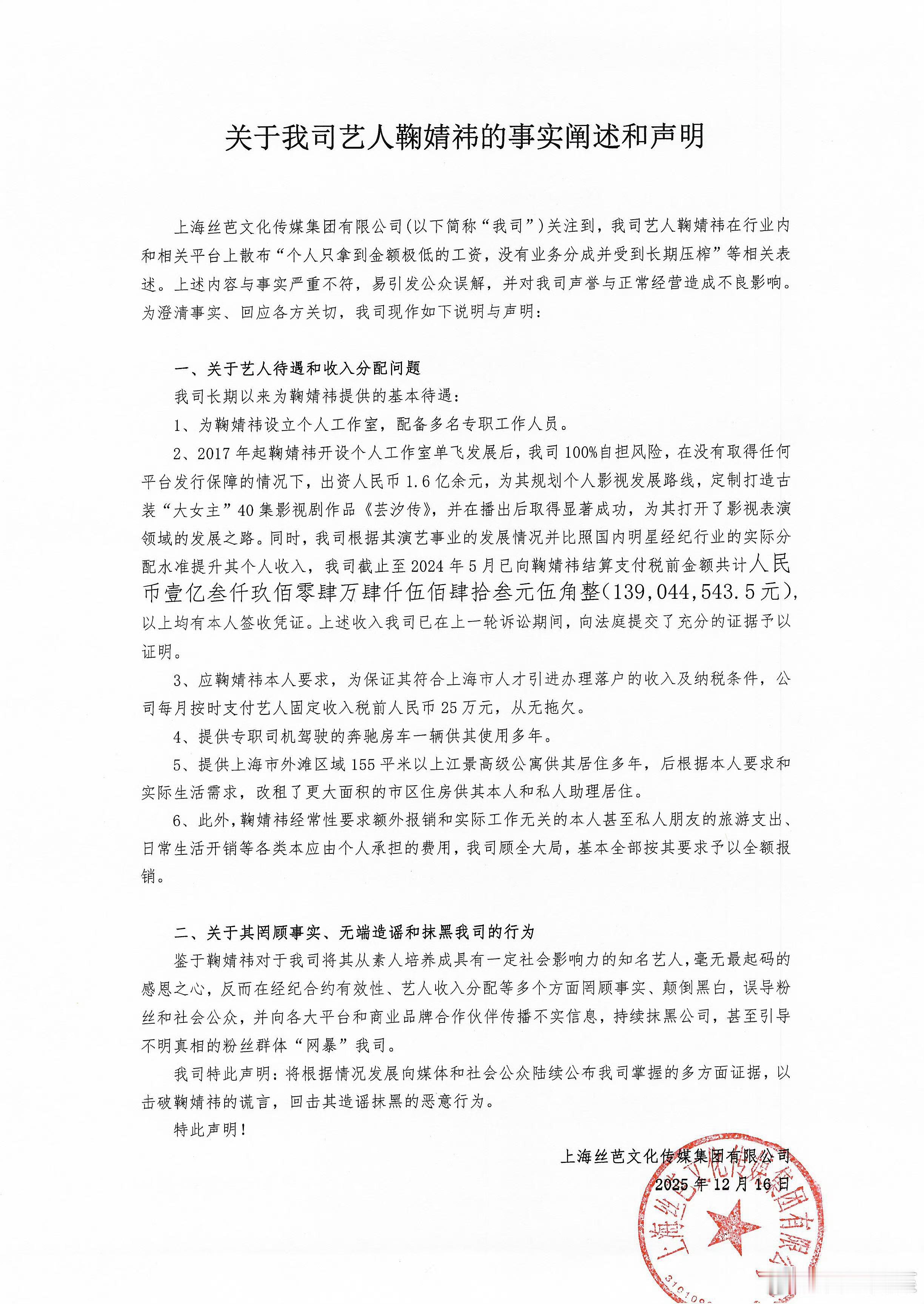
鞠婧祎工作室公开声明鞠婧祎方回应丝芭鞠婧祎工作室公开声明,回应丝芭起诉,小鞠与
鞠婧祎
丝芭传媒
丝芭文化
杨曙光
当红女星
富婆的一万个墙头
2025-12-15
网友p的鞠婧祎无刘海照,差距也太大了
【7评论】【9点赞】
鞠婧祎
当红女星
开心往前飞
2025-12-13
投:赵露思大粉在nh鞠婧祎?🍊🌹和前东家解约都遇到了问题,🍊之前很干净利落
鞠婧祎
赵露思
当红女星
花田月下吃西呱
2025-12-17
终于知道鞠婧祎哪里不对劲了,,,应该是因为过高的👃吧,男生或者男娘的鼻子大多都
【2点赞】
鞠婧祎
你的声音
仿妆
当红女星
挑吃兔
2025-12-12
丝芭好歹也是业内有名的大公司,何必这样没体面的闹呢,但凡能找到一点积蓄抓住鞠婧祎
鞠婧祎
丝芭文化
芸汐传
摸鱼阿笙
2025-12-16
woc鞠婧祎一个月工资25w24年就已经赚到了1.39亿(不止
鞠婧祎
人民币
当红女星
在逃小炸炸
2025-12-17
经纪公司曝光明星的收入,这收入令人大吃一惊啊!经纪公司曝光女明星鞠婧祎的收入
鞠婧祎
丝芭传媒
世界的过客
2025-12-16
鞠婧祎方艾特丝芭网友热议:鞠婧祎在丝芭期间有专职工作人员,有专职司机,还有奔驰
【1点赞】
鞠婧祎
当红女星
爱追星的小助理
2025-12-17
伟懋评娱乐
感谢大家的关注
作者最新文章
1
白鹿莫离还未播出就已经被迪士尼购买版权了🔥🔥
2
陈昊宇好好的时代 2026 央一黄金档播出
3
周柯宇狙击蝴蝶上线网飞而且华语电视剧国际排行榜登顶全球第一了啊✌️
4
赵露思粉丝说这个脱水数据为 ai 合成,有效值之后依然是 3163w,那岂不是超
5
周翊然好事多多,将登海外版 VOGUE 开年电子刊封面
6
龚俊风过留痕被评选为跨年贺岁档好剧佳作
7
杨紫刘浩存新剧总台 2026 大剧片单
8
唐嫣新剧此刻的生活已经低调开拍,燥候高知女性陈岩
9
王星越又在健身房被网友偶遇了,好自律,还有他随身携带的可爱小水壶
10
白敬亭请剧组人员喝热饮,期待任江川
热门分类
推荐
热榜
军事
NBA
体育
社会
明星八卦
娱乐
财经
科技
汽车
历史
国际
游戏
动漫
公益
搞笑
商业
互联网
数码
国际足球
房产
家居
时尚
科学探索
职场
育儿
股票
教育
影视
情感
热点
中国军情
武器
中国南海
中国足球
亚洲杯
科比
综合体育
CBA
投资
大咖秀
外汇
创业
风口
SUV
豪车
概念车
优惠
新能源
美国
欧洲
朝日韩
俄罗斯
孕期
街拍
婚姻
正能量
娱乐
TOP
1
吴艳妮在成都穿着短裤大腿看起来很粗壮,表情自信又张扬
2
高圆圆旁边这是谁啊??身材好好啊,就是这个裙子的布料……
3
何穗当年这一场真是绝了!
4
杜海涛是真的捡到宝了,难怪他要减肥
5
成龙和邱淑贞如果把他们的裤子调换一下,会不会更合适一点?
6
现实里刘强东老婆长这样
7
据说,这是鹿晗被星探发现之前的状态。如果我是星探,我也找他
8
杨颖和黄晓明的结婚照,当时可真够敢拍的
9
麻辣音乐老师张靓颖,这身材也太婀娜了吧!
10
这衣服没有一点塑料吧?
娱乐
最新文章
1
不张继科曾经对她情有独钟,确实美若天仙!
2
柳岩《女神的选择》综艺剧照
3
杨幂大学上形体课照片考古到大学时期形体课的照片,真的是第一次看到呢,那时候还流
4
许亚军没去何晴追掉会,不是没有感情了,也不是人在海外来不了,原来是满满的求生欲
5
王楚然肚兜装是真好看
6
71岁成龙和后辈女星合照,他看起来苍老了好多,白发苍苍,但脸色红润,身材也维持得
7
好家伙,这居然是Angelababy,差点没认出来
8
杜海涛是真的捡到宝了,难怪他要减肥
9
刚才看秦岚的新闻,我先替她骂句闲得慌46岁没结婚,和魏大勋同居好几年就有人急
10
内娱是没人了嘛?这都能来演高中生?