❌拒绝被忽悠,第一次去装修公司谈什么🤔

恨真看家居 2025-12-13 16:01:32
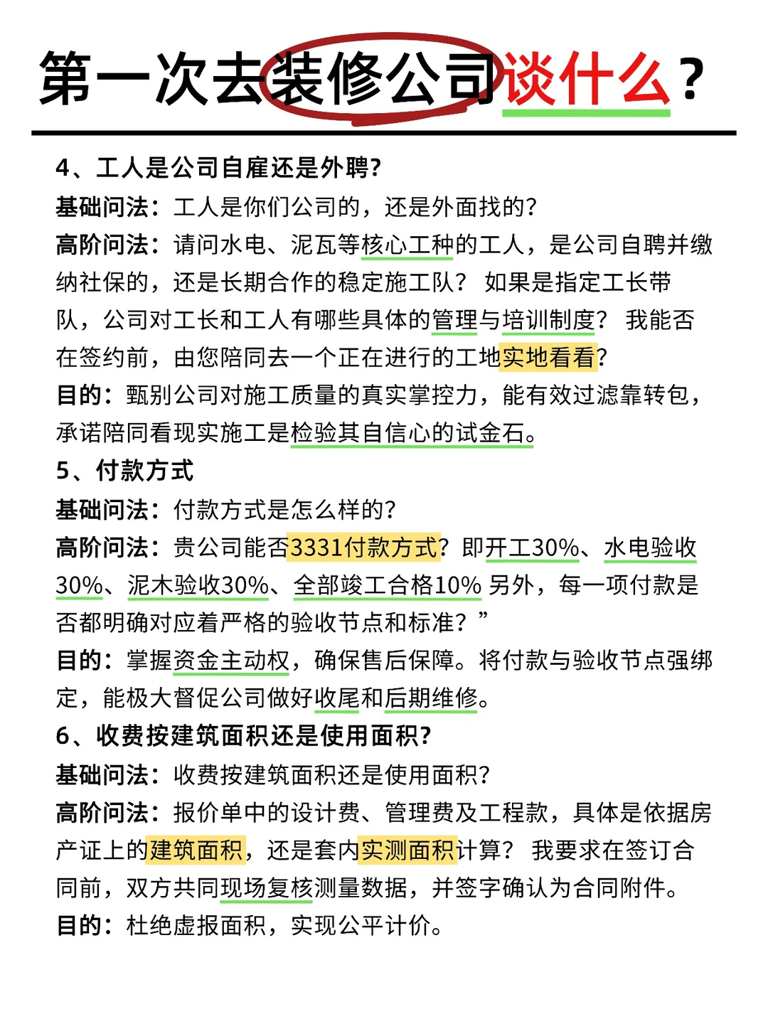
很多装修小白去装修公司前都发懵😣 不知道该问什么,只能被销售牵着鼻子走… 别担心!我熬夜整理了22个灵魂拷问 💥 覆盖公司、钱、工人、材料、合同五大命脉 带着它们去谈, 你比80%的业主都专业! 直接抄作业,拒绝当冤大头!🙅‍♀️ 🔍 第一类:摸底公司底细(别怕,大胆问!) 看资质:“能出示营业执照和施工资质吗?成立多久了?”(新公司慎选) 看管理:“工人是公司员工还是外包?我能去看看正在施工的工地吗?” 看负荷:“你们同时开工多少家?怎么保证我家工期不拖延?” 💰 第二类:搞清钱怎么算(这是重灾区!) 报价基础:“收费按建筑面积还是套内面积?能一起测量确认吗?” 付款方式:“能3331付款吗?(开工30%,水电30%,泥木30%,完工10%尾款)” 增项控制:“哪些项目容易额外收费?能签‘增项不超总预算5%’的补充协议吗?” 水电收费:“水电按米还是按点位算?能做个预估并写进合同吗?结算别超预估10%!” 杂费:“垃圾清运、远程费、墙面调色怎么收?报价单里请列明。” 👷 第三类:盯紧工人和工艺(质量的关键) 安全责任:“工人安全谁负责?公司给他们买保险了吗?” 工艺标准:“防水做多高、刷几遍?墙面油漆底漆面漆各几遍? 这些工艺能写进合同吗?” 材料验收:“材料进场我能核对品牌型号吗? 如何防止材料被掉包?” 损坏赔偿:“施工损坏我家东西怎么办? 能写进合同吗?” 📄 第四类:合同细节(一字千金!) 合同文本:“我们用工商局的标准合同,还是你们自己的合同?” 工期约束:“工期写具体几天?延期一天赔多少?” 环保承诺:“材料环保等级是多少? 能提供检测报告吗?不合格怎么办?” 💎 终极谈判心法 ✅ 带上本子:对方承诺的,当场记下来。 ✅ 货比三家:用同样问题问不同公司,答案差异立现。 ✅ 一切落纸:所有承诺,必须变成白纸黑字的合同条款! 记住,你是去“面试”装修公司,不是去求他们!问得越细,后面麻烦越少! 希望这份清单能帮你支棱起来!谈的时候底气十足!💪

0 阅读:15
恨真看家居

恨真看家居

感谢大家的关注