老涛资讯网
宁波一模英语No.1的应用文还不够好?
冷梅英文
2025-12-08 15:35:03
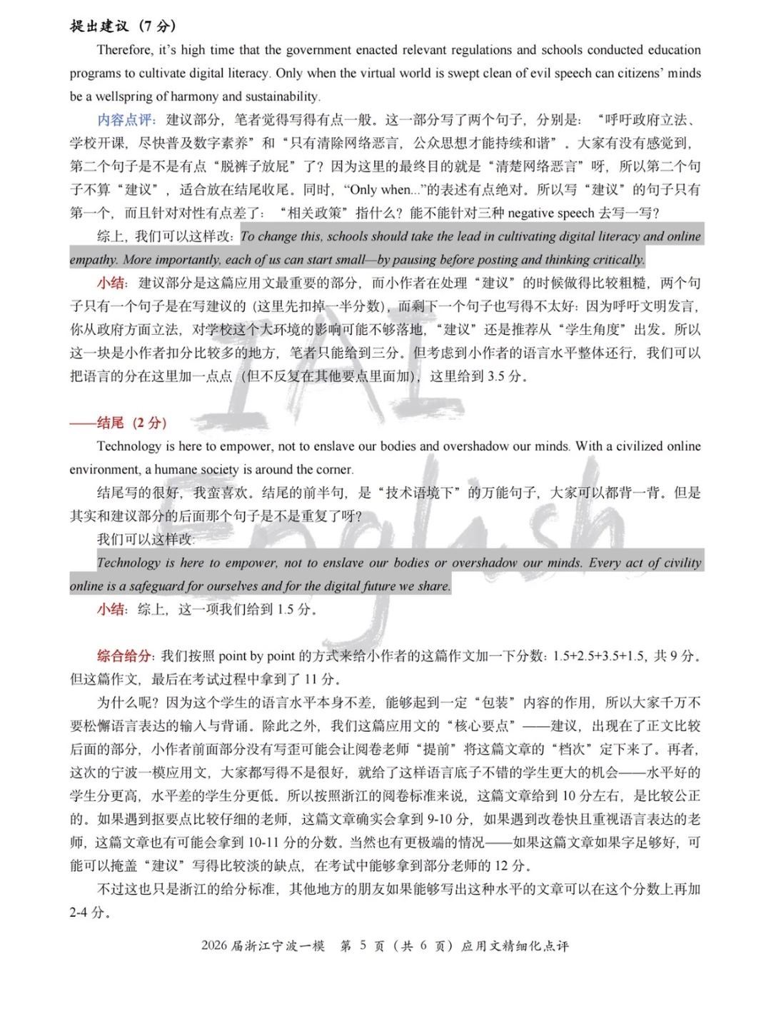
今天给大家分享一篇宁波一模的应用文批改。 作者来自宁波市区中考分数线最高的学校,英语成绩是这次他们学校的第一名,得分为141分(其中客观题110分全对)。 文章为1:1结合学生的答题卡还原,保留了考场的错误。请大家看完以后在内心打个分,最后再来比对一下你们的打分是否和该生考试最后得分有出入。我们先来看这位同学的文章。
0
阅读:0
冷梅英文
感谢大家的关注
作者最新文章
1
天一大联考这个续写真的不是斯内普吗?
2
续写没话说咋办?以浙南联盟为例
3
中国“智造”应用文,背这几篇就够了🫴
4
应用文考创刊词怎么办?一个万能高分思路
5
高考听力前5题邪修😈
6
我敢说,这个续写99%的考生没照顾到细节
7
生活有解!江浙皖县中联考读后续写也有解
8
应用文高分技巧 | 浙南名校联盟“送书"
9
谁点的劫后余生读后续写语料包?🙉
10
诺奖分享|《撒旦探戈》英文版
热门分类
推荐
热榜
军事
NBA
体育
社会
明星八卦
娱乐
财经
科技
汽车
历史
国际
游戏
动漫
公益
搞笑
商业
互联网
数码
国际足球
房产
家居
时尚
科学探索
职场
育儿
股票
教育
影视
情感
热点
中国军情
武器
中国南海
中国足球
亚洲杯
科比
综合体育
CBA
投资
大咖秀
外汇
创业
风口
SUV
豪车
概念车
优惠
新能源
美国
欧洲
朝日韩
俄罗斯
孕期
街拍
婚姻
正能量
教育
TOP
1
这样演高中生是不是有点过分了
2
原来老师也怕老师😂
3
现在的大学生都喜欢这样穿的吗?冬天真的不怕冷
4
现在的女大学生还是太权威了[点赞]
5
越南表妹阿香一天比一天漂亮05年在校大学生河内国际学院2026年6
6
在读硕士的杨春燕,在教室上课时被警方带走。老师一脸惊讶地说:“是不是抓错人了?”
7
中国科学院院士都是一些什么样的人?
8
这么一类比就明白了,牛马太难了
9
作为空姐,在航班上的一举一动,都有非常严格的规定,所有动作的要求都是教科书级别的
10
学妹都是那么可爱😍女大学生少女清纯风青春校园美女校园少女
教育
最新文章
1
高中管住孩子沉迷手机的第一关,是孩子在学校期间,班主任把孩子返校之后带的手机收
2
昨天结束的会议定下来了,26年起,高中继续扩招;大学继续扩招20000名(注意啊
3
高考610分的他进了211,560分的同桌去了铁路类院校。五年后的今天,同桌已经
4
学术圈的遮羞布,终于被扯下来了。34岁韦东奕,一巴掌打醒了谁?北大韦神韦
5
作为空姐,在航班上的一举一动,都有非常严格的规定,所有动作的要求都是教科书级别的
6
恭喜明年六月份中考的孩子,简直是天上掉馅饼了!因为你们这一届初三生真的太有福气了
7
广东省教育厅今天刚刚发布:广东科技学院,广东邮电职业技术学院,广东第二师范学院,
8
31岁留学女博士王哲,与26岁美国男伴发生关系后,发现男伴皮肤有严重问题。让男伴
9
中小学教师,从中级升到副高每月能涨多少钱?中小学教师从中级(专技八级)晋升到副
10
厦大“精日女”田佳良的堕落之路:从学霸到全民唾弃真没想到啊,表面看着那么