-
「她时代」来临,女性们在不断塑造新的市场领域和消费趋势。她们追求自我满足和个性化体验,在护肤美妆、时尚穿搭领域逐渐发展出自己的群体态度与需求,站在商家角度而言,是一个个亟待发掘的增长机遇💰
2025年,“情绪护肤”趋势明显。
电商作为护肤美妆的重要阵地,在换季敏感、节后开工、春季出游等多类护肤场景下,精准造势,以“养出春日原生美”戳中用户心巴。
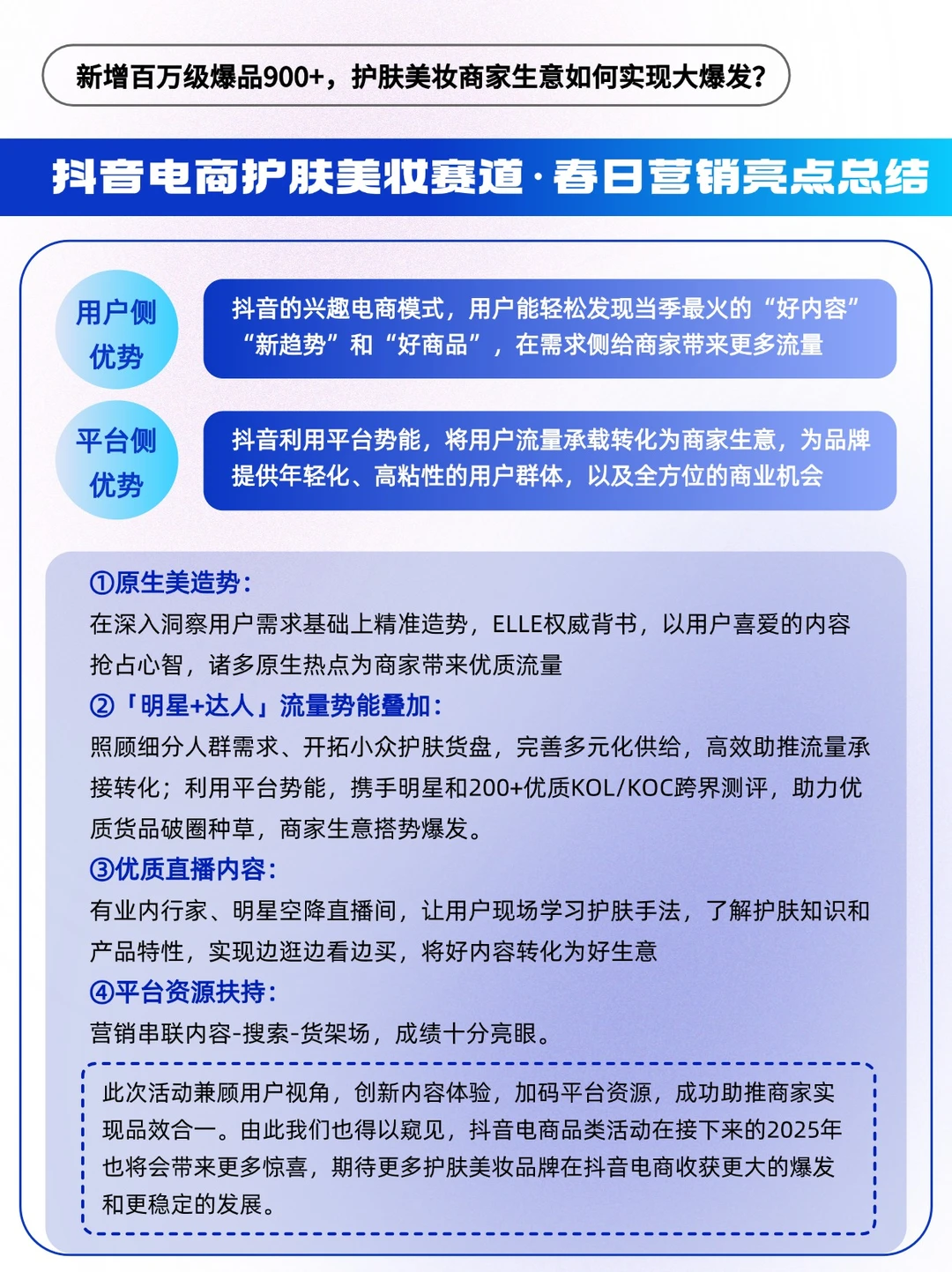
活动结束后我们发现,不足半个月时间,活动支付GMV爆发增长78%📈涌现上千个爆品❗️其中,千万级爆品新增40多个,百万级爆品新增800多个❗️
亮眼成绩的背后,
电商为护肤美妆品牌助推了什么?🤔
🔵平台春日造势,发布趋势好内容,用户层植入心智;加码搜索场、货架场资源扶持,顺利承接转化流量,百万级/千万级爆品频出,满足商家“做生意”和“做品牌”的两大需求,实现“品效合一”。
🔵由此我们发现2025年电商品类活动新方向,即兼顾用户视角去帮助商家品效合一,带动整个平台内的商达生态进一步发展。
✅To用户:在发现当季当红的“好内容”、“新趋势”、“好商品”
✅To平台:品类全年爆发高峰 “内容爆发”、“搜索爆发”、“生意爆发”
赋能商家生意爆发式增长,
这又是一个值得学习的电商案例~📖







